Organizational Structure
Organizational Structure
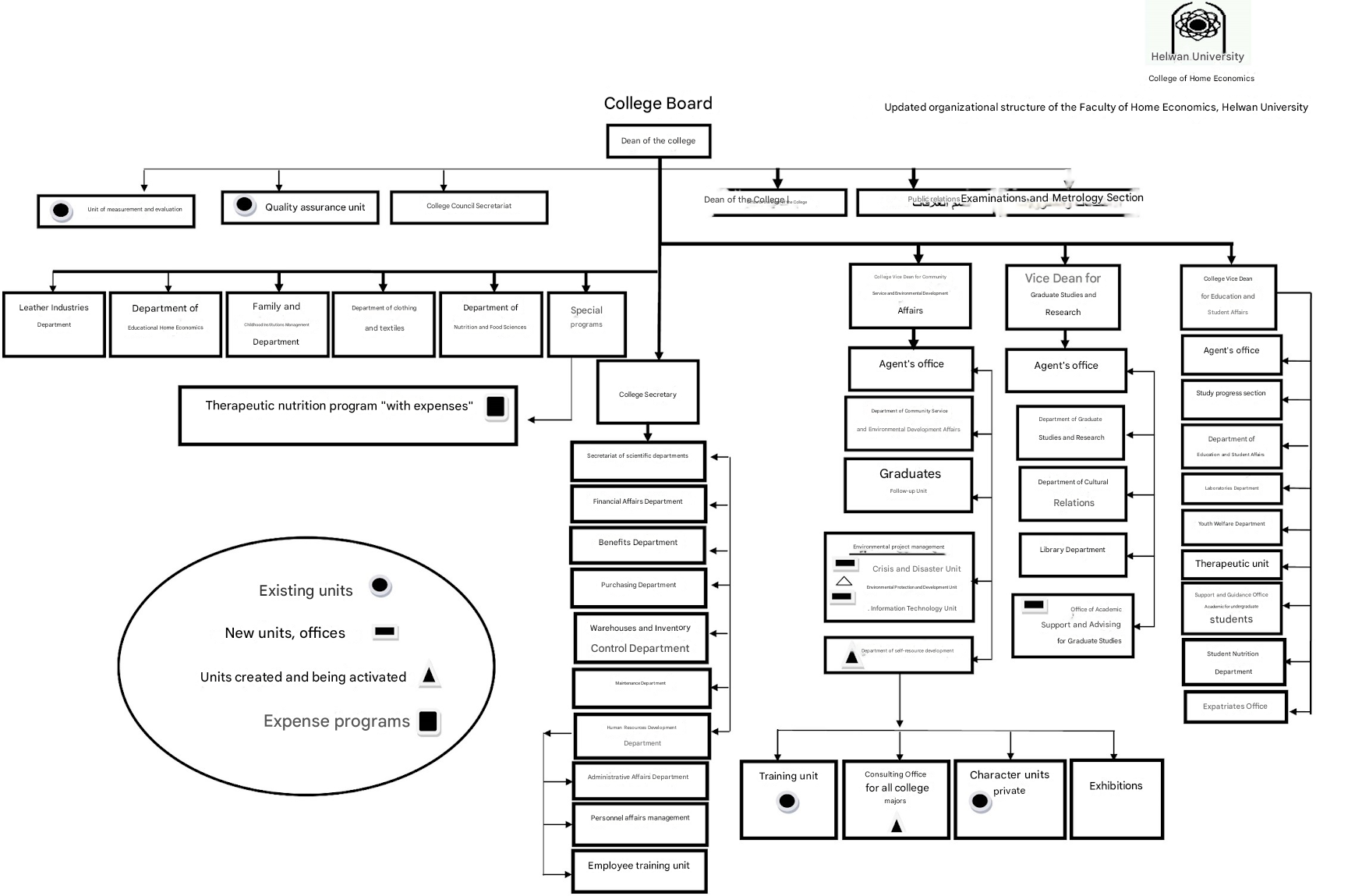
The organizational structure represents the vehicle through which the college carries out its activities to achieve its objectives. The college's organizational structure includes all processes of grouping, classifying, and dividing activities into departments, sections, and units. It also defines administrative levels, authority relationships at the vertical level of the organizational hierarchy, as well as responsibilities, roles, lines of communication, and information flow.
The college's organizational structure was approved by the College Council on June 19, 2010, and was then updated in light of quality and accreditation standards and after the establishment of a number of new units. It was again approved by the College Council on July 18, 2010. Final approval after its latest update was given at College Council Session No. 382 on October 10, 2011. The following figure represents the organizational chart of this structure after its latest update.



